振动开关在智能遥控器中怎么做省电设计
2022-12-10 17:49:54
振动开关是一种感知振动的传感器元件,内部结构对垂直、水平、全方位微小移动的灵敏感知,进而输出简单的ON/OFF开关信号。
其分类分为多种,这里以BL-2500N为例,简单的讲解震动开关在实际产品中的应用。

振动开关BL-2500N是一种全方位感知的振动传感器。在其静止时候是一种ON或OFF状态,感知到来自外界的轻微振动或位移,其会在振动的过程中持续进行ON与OFF状态的切换,进而唤醒电路,其本身是没有任何耗电量。

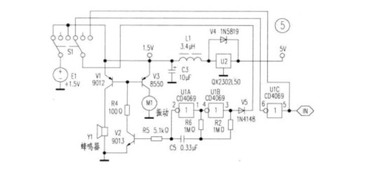
以上为BL-2500N微型贴片振动传感器的应用原理图,在很多的产品实际应用中,电池的电量是一个固定值,能够减少耗电量,能够让产品获得更好的客户体验。该振动开关长寿命、耐高温使得机械式振动开关工业级应用成为可能。
振动开关感知来自外部的振动,当外部没有振动的时候,微处理器处于休眠状态,在休眠模式时候,整个产品都不会产生耗电。当BL-2500N振动开关感应到外接振动时候,微处理器从休眠状态进入到工作模式。这样的一种唤醒方式,无疑是比通过电子式加速度传感器不间断的检测产品是否进行了移动更加节约耗电量。

对比与利用加速度传感器定期检测的方式,通常是定期对加速度传感器的加速度值进行检测,超过设定值则触发唤醒产品,对于产品来说,其耗电量也是一种无形的损耗,利用BL-2500N振动开关则不需要在预定时间内对产品进行加速度的检测,完全被动的感知方式,使得产品在保证灵敏的感应情况下,唤醒产品,更加节能省电。
BL-2500N是一种高灵敏度的被动传感器元件,在实际的应用中通常使用如下电路。

第一种为振动开关最灵敏的应用,第二种可以通过调节电阻的大小来降低灵敏度,灵敏度的调节同时可以利用微处理器IC设定ON/OFF导通时间的阈值,进而触发唤醒电路。通过对灵敏度的调节,能够让振动开关BL-2500N实现更多的功能。
振动开关的微型、高感知、零消耗这些优点,让振动开关在智能防盗、汽车电子、GPS定位触发、胎压监测、RFID、智能穿戴、无线数码、自动化装置等各类智能系统的震动感应与省电唤醒得到很好的工业级与民用级应用。




传感器件怕失灵,找百灵
扫一扫加微信
